


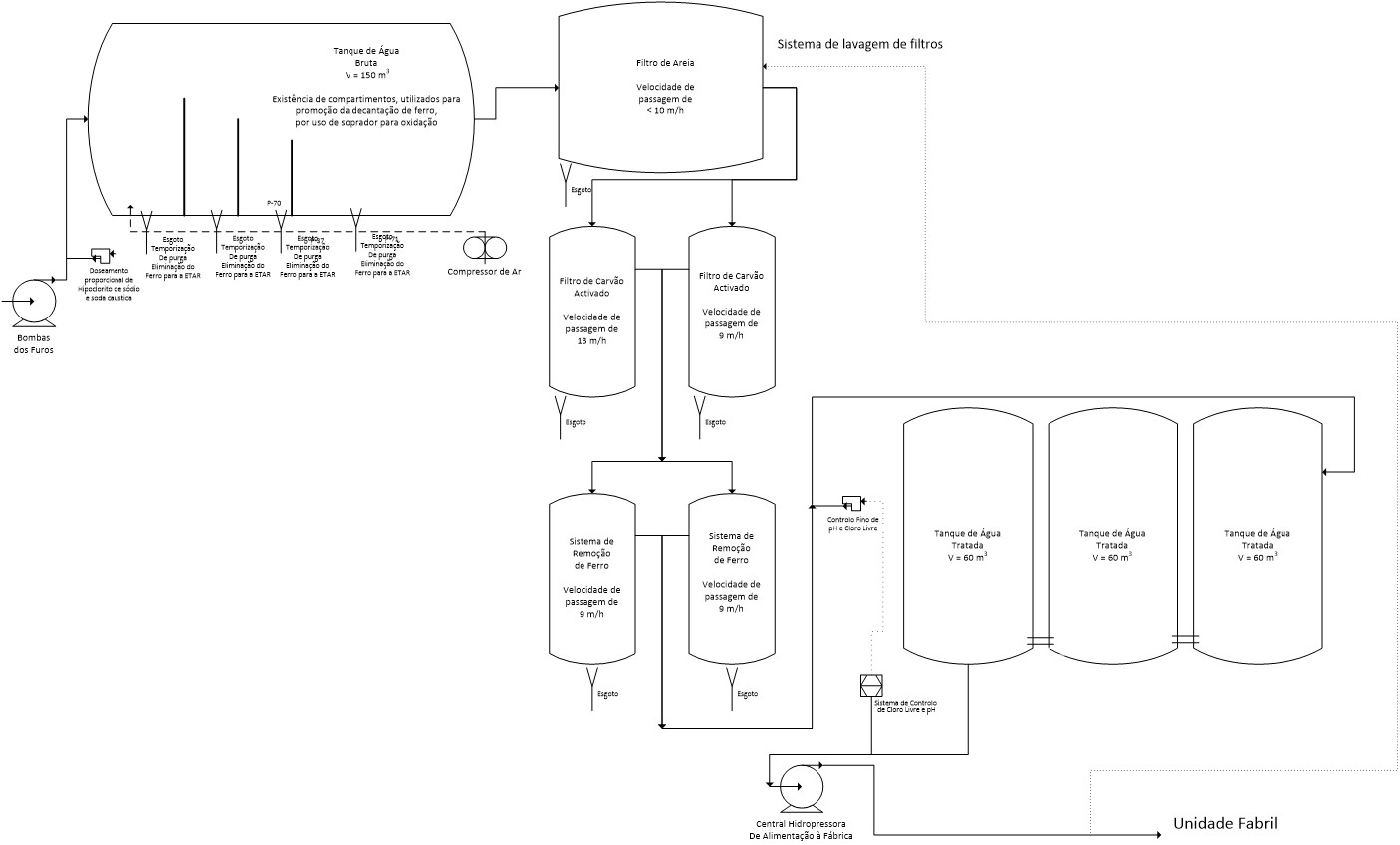
Desferrização
Remover ferro da água nunca é uma tarefa simples.
O ferro está sempre associado ao manganês, e aquela cor castanha muito escura que a água apresenta e que deixa as tubagens e os lavatórios pintados.
Para a remoção de ferro e manganês de uma água existem vários processos.
Processos quimicos podem conter as seguintes etapas:
Esta poderá ser uma via. Dependerá sempre das concentrações de ferro e managnês.
Não poucas situações terão igualmente de dispor de equipamentos de filtração com médias especificas para conseguir baixar a valores admissiveis para águas potáveis.
Essas médias podem ser por exemplo de média filtrante BIRM.
A GreatWater tem utilizado este sistema completo em todas as suas soluções, precedida a filtração por um filtro de areias, onde conseguimos reduzir o ferro a valores abaixo de 50 ppm e Manganês abaixo de 10 ppm.
O ferro está sempre associado ao manganês, e aquela cor castanha muito escura que a água apresenta e que deixa as tubagens e os lavatórios pintados.
Para a remoção de ferro e manganês de uma água existem vários processos.
Processos quimicos podem conter as seguintes etapas:
- oxidação do ferro para o tornar insoluvel
- aumento do pH para ajudar à remoção de manganês
- arejamento forte
- valvulas de fundo nos tanques para remover o acumulado de fundo
Esta poderá ser uma via. Dependerá sempre das concentrações de ferro e managnês.
Não poucas situações terão igualmente de dispor de equipamentos de filtração com médias especificas para conseguir baixar a valores admissiveis para águas potáveis.
Essas médias podem ser por exemplo de média filtrante BIRM.
A GreatWater tem utilizado este sistema completo em todas as suas soluções, precedida a filtração por um filtro de areias, onde conseguimos reduzir o ferro a valores abaixo de 50 ppm e Manganês abaixo de 10 ppm.
Iron Removal
Removing iron from water is never a simple task.
Iron is always associated with manganese, and that very dark brown color that water has that leaves the pipes and washbasins painted.
For the removal of iron and manganese from a water there are several processes.
Chemical processes may contain the following steps:
This could be a way. It will always depend on iron and manganese concentrations.
Not a few situations will also need to have specific averaging filtration equipment to be able to lower the allowable values for drinking water.
These averages may for example be BIRM filter media.
GreatWater has been using this complete system in all of its solutions, preceded by sand filtration, where we have been able to reduce iron below 50 ppm and Manganese below 10 ppm.
Iron is always associated with manganese, and that very dark brown color that water has that leaves the pipes and washbasins painted.
For the removal of iron and manganese from a water there are several processes.
Chemical processes may contain the following steps:
- oxidation of iron to make it insoluble
- pH increase to help remove manganese
- strong ventilation
- bottom valves in tanks to remove bottom accumulation
This could be a way. It will always depend on iron and manganese concentrations.
Not a few situations will also need to have specific averaging filtration equipment to be able to lower the allowable values for drinking water.
These averages may for example be BIRM filter media.
GreatWater has been using this complete system in all of its solutions, preceded by sand filtration, where we have been able to reduce iron below 50 ppm and Manganese below 10 ppm.
A média filtrante Filter BIRM, é um produto bastante económico, que possibilita a eliminação de ferro e manganês. Serve como catalisador da reacção entre o oxigénio dissolvido e o ferro, favorecendo a oxidação deste de Fe2+ a Fe3+. Pode ser utilizado antes ou depois de um grupo de sistemas de filtração autónoma.


The filter medium Filter BIRM is a very economical product that allows the elimination of iron and manganese. It serves as a catalyst for the reaction between dissolved oxygen and iron, favoring its oxidation from Fe2 + to Fe3 +. It can be used before or after a group of autonomous filtration systems.

